|
OpenSDN source code
|
#include <bgp_show_handler.h>
Classes | |
| struct | Data |
Public Member Functions | |
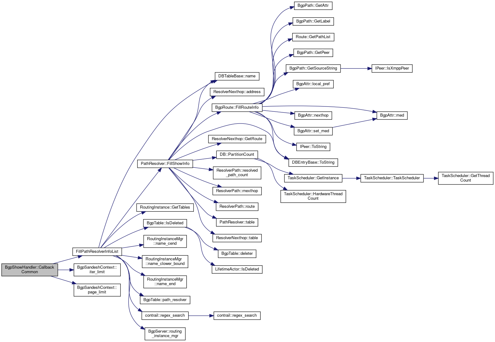
| bool | CallbackCommon (const BgpSandeshContext *bsc, Data *data) |
| void | FillShowList (ShowBgpInstanceConfigResp *resp, const vector< ShowBgpInstanceConfig > &show_list) |
| bool | CallbackCommon (const BgpSandeshContext *bsc, Data *data) |
| void | FillShowList (ShowBgpRoutingPolicyConfigResp *resp, const vector< ShowBgpRoutingPolicyConfig > &show_list) |
| bool | CallbackCommon (const BgpSandeshContext *bsc, Data *data) |
| void | FillShowList (ShowBgpNeighborConfigResp *resp, const vector< ShowBgpNeighborConfig > &show_list) |
| void | ConvertReqToData (const ShowBgpGlobalSystemConfigReq *req, Data *data) |
| bool | CallbackCommon (const BgpSandeshContext *bsc, Data *data) |
| void | FillShowList (ShowBgpGlobalSystemConfigResp *resp, const vector< ShowBgpGlobalSystemConfig > &show_list) |
| bool | CallbackCommon (const BgpSandeshContext *bsc, Data *data) |
| void | FillShowList (ShowEvpnTableResp *resp, const vector< ShowEvpnTable > &show_list) |
| bool | CallbackCommon (const BgpSandeshContext *bsc, Data *data) |
| void | FillShowList (ShowEvpnTableSummaryResp *resp, const vector< ShowEvpnTable > &show_list) |
| bool | CallbackCommon (const BgpSandeshContext *bsc, Data *data) |
| void | FillShowList (ShowBgpPeeringConfigResp *resp, const vector< ShowBgpPeeringConfig > &show_list) |
| bool | CallbackCommon (const BgpSandeshContext *bsc, Data *data) |
| void | FillShowList (ShowMulticastManagerResp *resp, const vector< ShowMulticastManager > &show_list) |
| bool | CallbackCommon (const BgpSandeshContext *bsc, Data *data) |
| void | FillShowList (ShowMvpnManagerResp *resp, const vector< ShowMvpnManager > &show_list) |
| bool | CallbackCommon (const BgpSandeshContext *bsc, Data *data) |
| void | FillShowList (ShowMvpnProjectManagerResp *resp, const vector< ShowMvpnProjectManager > &show_list) |
| bool | CallbackCommon (const BgpSandeshContext *bsc, Data *data) |
| void | FillShowList (BgpNeighborListResp *resp, const vector< BgpNeighborResp > &show_list) |
| bool | CallbackCommon (const BgpSandeshContext *bsc, Data *data) |
| void | FillShowList (ShowBgpNeighborSummaryResp *resp, const vector< BgpNeighborResp > &show_list) |
| bool | CallbackCommon (const BgpSandeshContext *bsc, Data *data) |
| void | FillShowList (ShowRibOutStatisticsResp *resp, const vector< ShowRibOutStatistics > &show_list) |
| bool | CallbackCommon (const BgpSandeshContext *bsc, Data *data) |
| void | FillShowList (ShowRouteSummaryResp *resp, const vector< ShowRouteTableSummary > &show_list) |
| bool | CallbackCommon (const BgpSandeshContext *bsc, Data *data) |
| void | FillShowList (ShowRoutingInstanceResp *resp, const vector< ShowRoutingInstance > &show_list) |
| bool | CallbackCommon (const BgpSandeshContext *bsc, Data *data) |
| void | FillShowList (ShowRoutingInstanceSummaryResp *resp, const vector< ShowRoutingInstance > &show_list) |
| bool | CallbackCommon (const BgpSandeshContext *bsc, Data *data) |
| void | FillShowList (ShowRtGroupResp *resp, const vector< ShowRtGroupInfo > &show_list) |
| bool | CallbackCommon (const BgpSandeshContext *bsc, Data *data) |
| void | FillShowList (ShowRtGroupSummaryResp *resp, const vector< ShowRtGroupInfo > &show_list) |
| bool | CallbackCommon (const BgpSandeshContext *bsc, Data *data) |
| void | FillShowList (ShowRtGroupPeerResp *resp, const vector< ShowRtGroupInfo > &show_list) |
| bool | CallbackCommon (const BgpSandeshContext *bsc, Data *data) |
| void | FillShowList (ShowPathResolverResp *resp, const vector< ShowPathResolver > &show_list) |
| bool | CallbackCommon (const BgpSandeshContext *bsc, Data *data) |
| void | FillShowList (ShowPathResolverSummaryResp *resp, const vector< ShowPathResolver > &show_list) |
| bool | CallbackCommon (const BgpSandeshContext *bsc, Data *data) |
| void | FillShowList (ShowRouteAggregateResp *resp, const vector< AggregateRouteEntriesInfo > &show_list) |
| bool | CallbackCommon (const BgpSandeshContext *bsc, Data *data) |
| void | FillShowList (ShowRouteAggregateSummaryResp *resp, const vector< AggregateRouteEntriesInfo > &show_list) |
| bool | CallbackCommon (const BgpSandeshContext *bsc, Data *data) |
| void | FillShowList (ShowServiceChainResp *resp, const vector< ShowServicechainInfo > &show_list) |
| bool | CallbackCommon (const BgpSandeshContext *bsc, Data *data) |
| void | FillShowList (ShowStaticRouteResp *resp, const vector< StaticRouteEntriesInfo > &show_list) |
| bool | CallbackCommon (const BgpSandeshContext *bsc, Data *data) |
| void | FillShowList (ShowRoutingPolicyResp *resp, const vector< ShowRoutingPolicyInfo > &show_list) |
Static Public Member Functions | |
| static RequestPipeline::InstData * | CreateData (int stage) |
| static void | ConvertReqToData (const ReqT *req, Data *data) |
| static bool | ConvertReqIterateToData (const ReqIterateT *req_iterate, Data *data) |
| static void | SaveContextToData (const std::string &next_entry, bool done, Data *data) |
| static void | FillShowList (RespT *resp, const std::vector< ShowT > &show_list) |
| static bool | CallbackCommon (const BgpSandeshContext *bsc, Data *data) |
| static bool | Callback (const Sandesh *sr, const RequestPipeline::PipeSpec ps, int stage, int instNum, RequestPipeline::InstData *data) |
| static bool | CallbackIterate (const Sandesh *sr, const RequestPipeline::PipeSpec ps, int stage, int instNum, RequestPipeline::InstData *data) |
Static Public Attributes | |
| static const uint32_t | kPageLimit = 64 |
| static const uint32_t | kIterLimit = 1024 |
Definition at line 37 of file bgp_show_handler.h.
|
static |
Definition at line 159 of file bgp_show_handler.h.
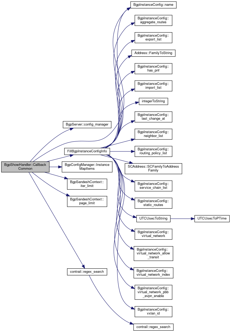
| bool BgpShowHandler< ShowBgpInstanceConfigReq, ShowBgpInstanceConfigReqIterate, ShowBgpInstanceConfigResp, ShowBgpInstanceConfig >::CallbackCommon | ( | const BgpSandeshContext * | bsc, |
| Data * | data | ||
| ) |
| bool BgpShowHandler< ShowBgpRoutingPolicyConfigReq, ShowBgpRoutingPolicyConfigReqIterate, ShowBgpRoutingPolicyConfigResp, ShowBgpRoutingPolicyConfig >::CallbackCommon | ( | const BgpSandeshContext * | bsc, |
| Data * | data | ||
| ) |
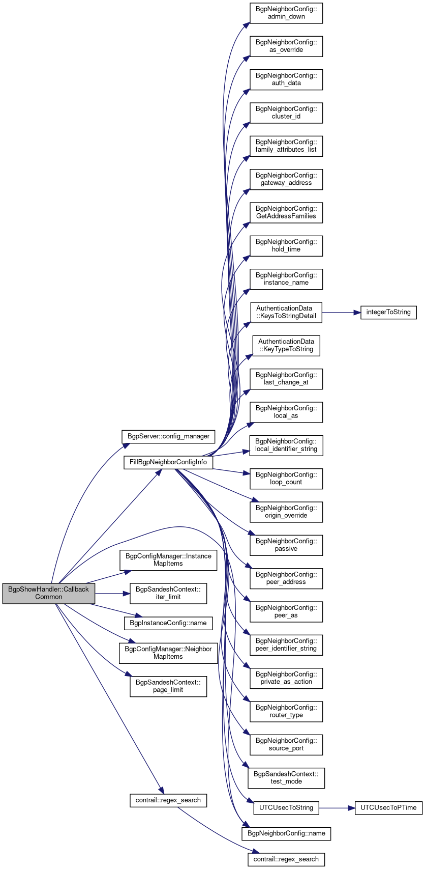
| bool BgpShowHandler< ShowBgpNeighborConfigReq, ShowBgpNeighborConfigReqIterate, ShowBgpNeighborConfigResp, ShowBgpNeighborConfig >::CallbackCommon | ( | const BgpSandeshContext * | bsc, |
| Data * | data | ||
| ) |
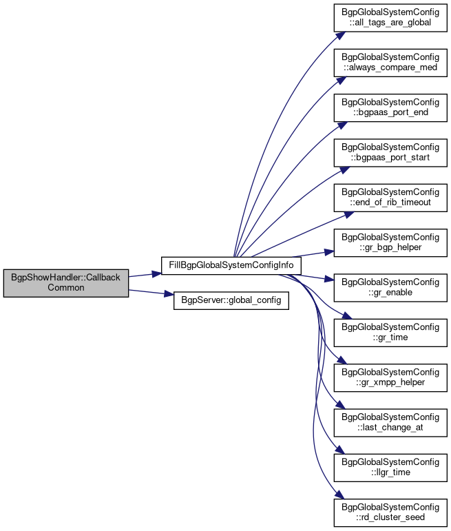
| bool BgpShowHandler< ShowBgpGlobalSystemConfigReq, ShowBgpGlobalSystemConfigReqIterate, ShowBgpGlobalSystemConfigResp, ShowBgpGlobalSystemConfig >::CallbackCommon | ( | const BgpSandeshContext * | bsc, |
| Data * | data | ||
| ) |
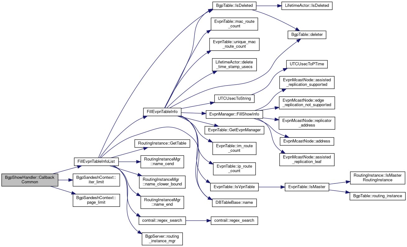
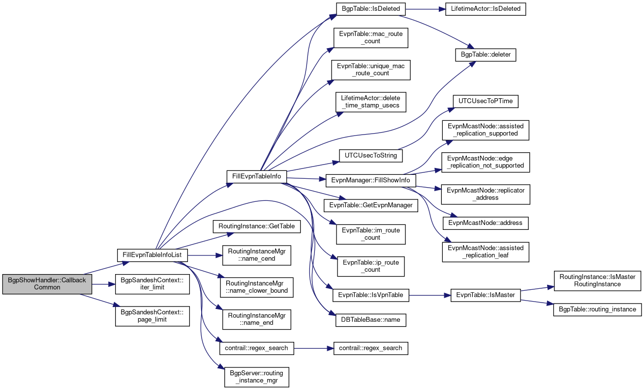
| bool BgpShowHandler< ShowEvpnTableReq, ShowEvpnTableReqIterate, ShowEvpnTableResp, ShowEvpnTable >::CallbackCommon | ( | const BgpSandeshContext * | bsc, |
| Data * | data | ||
| ) |
| bool BgpShowHandler< ShowEvpnTableSummaryReq, ShowEvpnTableSummaryReqIterate, ShowEvpnTableSummaryResp, ShowEvpnTable >::CallbackCommon | ( | const BgpSandeshContext * | bsc, |
| Data * | data | ||
| ) |
|
static |
Definition at line 146 of file bgp_show_handler.h.
| bool BgpShowHandler< ShowBgpPeeringConfigReq, ShowBgpPeeringConfigReqIterate, ShowBgpPeeringConfigResp, ShowBgpPeeringConfig >::CallbackCommon | ( | const BgpSandeshContext * | bsc, |
| Data * | data | ||
| ) |
Definition at line 57 of file bgp_show_ifmap_peering_config.cc.

| bool BgpShowHandler< ShowMulticastManagerReq, ShowMulticastManagerReqIterate, ShowMulticastManagerResp, ShowMulticastManager >::CallbackCommon | ( | const BgpSandeshContext * | bsc, |
| Data * | data | ||
| ) |
Definition at line 48 of file bgp_show_multicast_manager.cc.

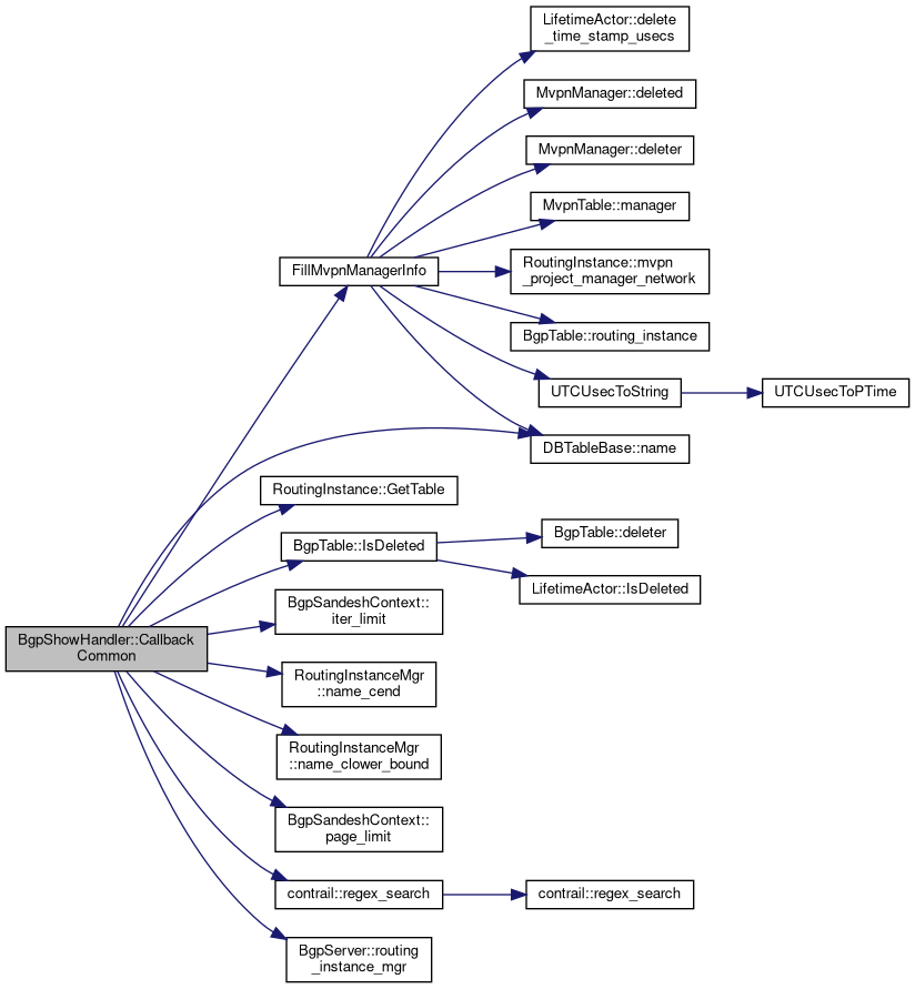
| bool BgpShowHandler< ShowMvpnManagerReq, ShowMvpnManagerReqIterate, ShowMvpnManagerResp, ShowMvpnManager >::CallbackCommon | ( | const BgpSandeshContext * | bsc, |
| Data * | data | ||
| ) |
| bool BgpShowHandler< ShowMvpnProjectManagerReq, ShowMvpnProjectManagerReqIterate, ShowMvpnProjectManagerResp, ShowMvpnProjectManager >::CallbackCommon | ( | const BgpSandeshContext * | bsc, |
| Data * | data | ||
| ) |
Definition at line 51 of file bgp_show_mvpn_project_manager.cc.

| bool BgpShowHandler< BgpNeighborReq, BgpNeighborReqIterate, BgpNeighborListResp, BgpNeighborResp >::CallbackCommon | ( | const BgpSandeshContext * | bsc, |
| Data * | data | ||
| ) |
| bool BgpShowHandler< ShowBgpNeighborSummaryReq, ShowBgpNeighborSummaryReqIterate, ShowBgpNeighborSummaryResp, BgpNeighborResp >::CallbackCommon | ( | const BgpSandeshContext * | bsc, |
| Data * | data | ||
| ) |
| bool BgpShowHandler< ShowRibOutStatisticsReq, ShowRibOutStatisticsReqIterate, ShowRibOutStatisticsResp, ShowRibOutStatistics >::CallbackCommon | ( | const BgpSandeshContext * | bsc, |
| Data * | data | ||
| ) |
Definition at line 29 of file bgp_show_ribout_statistics.cc.

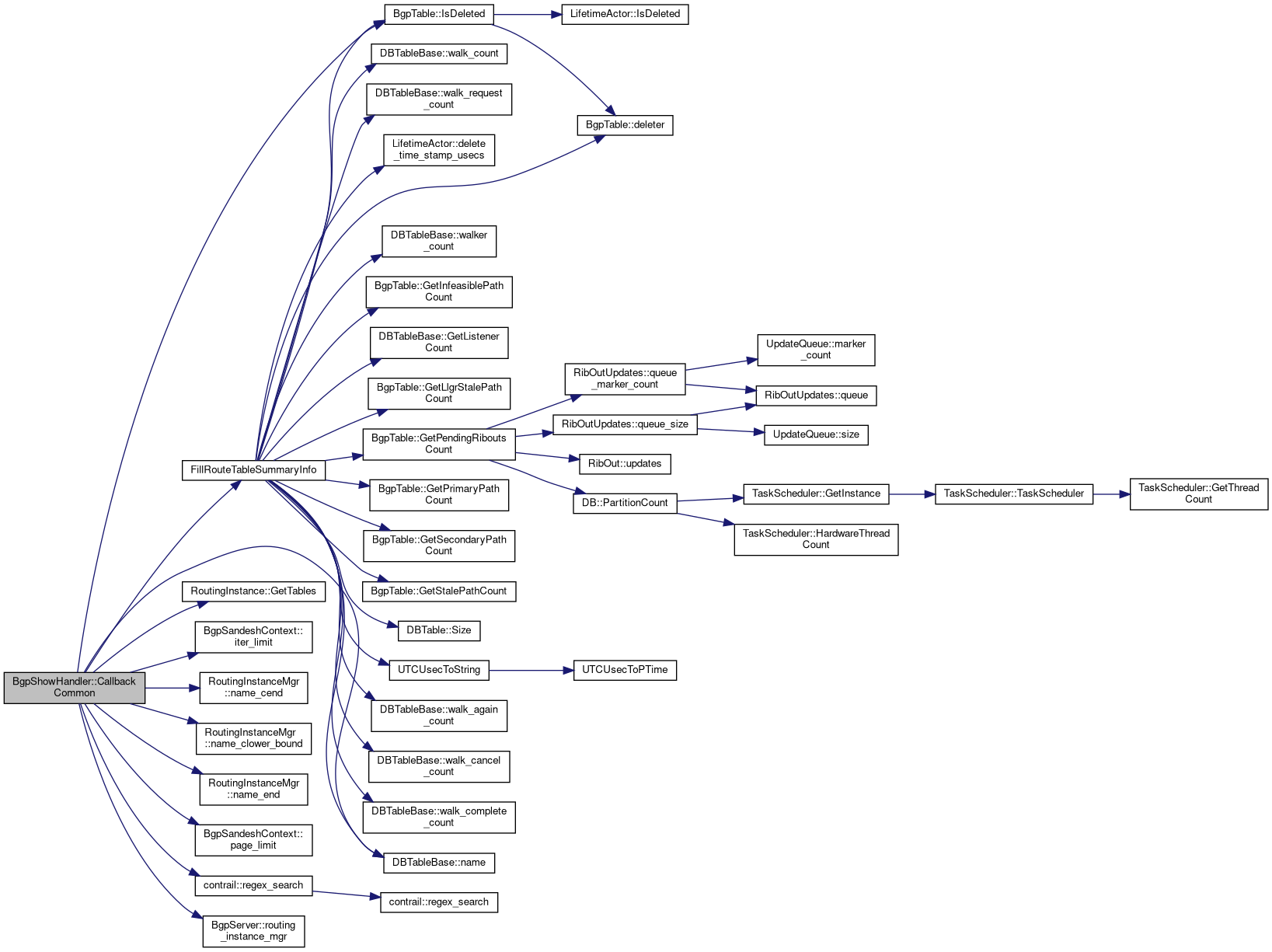
| bool BgpShowHandler< ShowRouteSummaryReq, ShowRouteSummaryReqIterate, ShowRouteSummaryResp, ShowRouteTableSummary >::CallbackCommon | ( | const BgpSandeshContext * | bsc, |
| Data * | data | ||
| ) |
| bool BgpShowHandler< ShowRoutingInstanceReq, ShowRoutingInstanceReqIterate, ShowRoutingInstanceResp, ShowRoutingInstance >::CallbackCommon | ( | const BgpSandeshContext * | bsc, |
| Data * | data | ||
| ) |
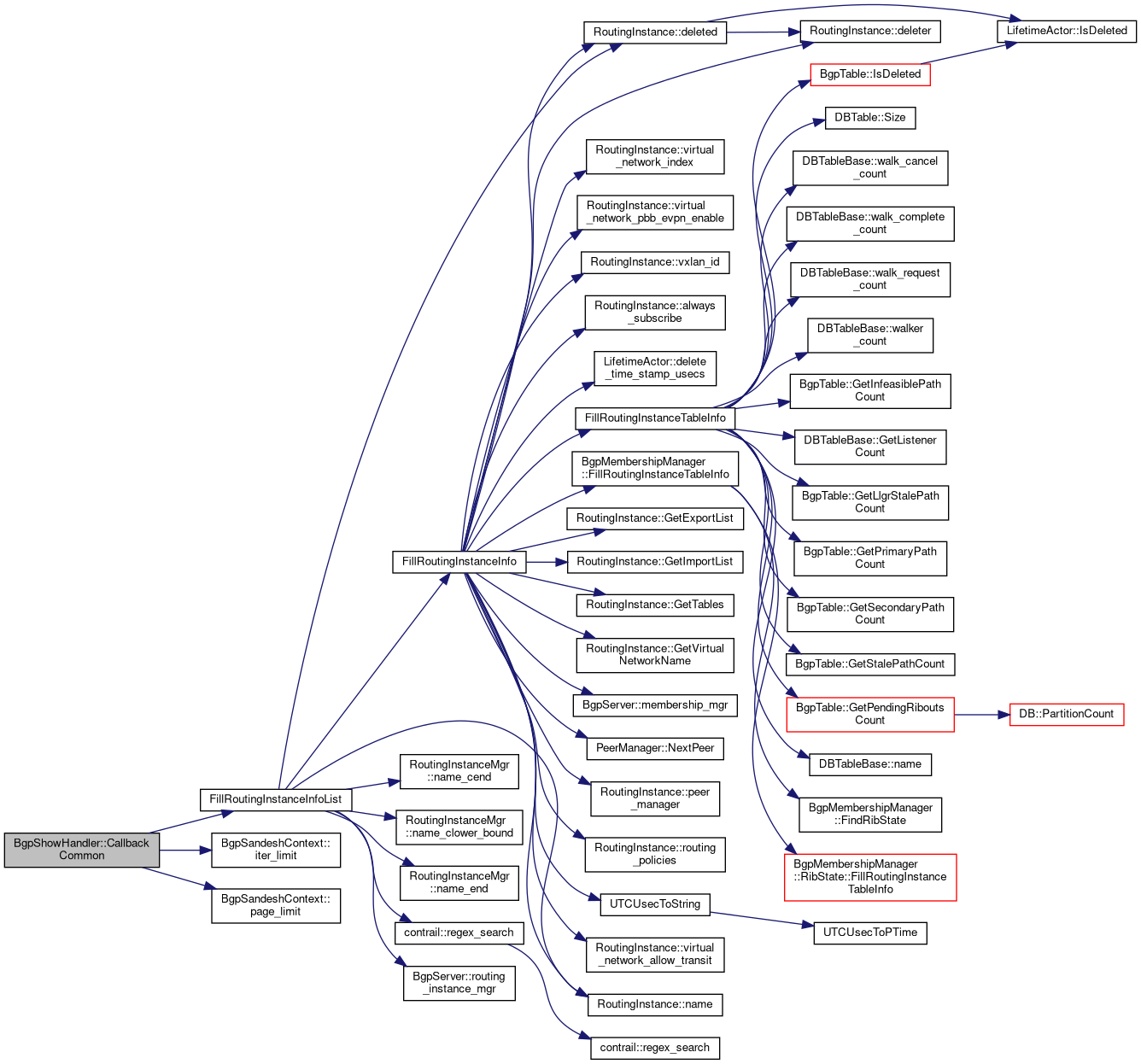
Definition at line 157 of file bgp_show_routing_instance.cc.

| bool BgpShowHandler< ShowRoutingInstanceSummaryReq, ShowRoutingInstanceSummaryReqIterate, ShowRoutingInstanceSummaryResp, ShowRoutingInstance >::CallbackCommon | ( | const BgpSandeshContext * | bsc, |
| Data * | data | ||
| ) |
Definition at line 187 of file bgp_show_routing_instance.cc.

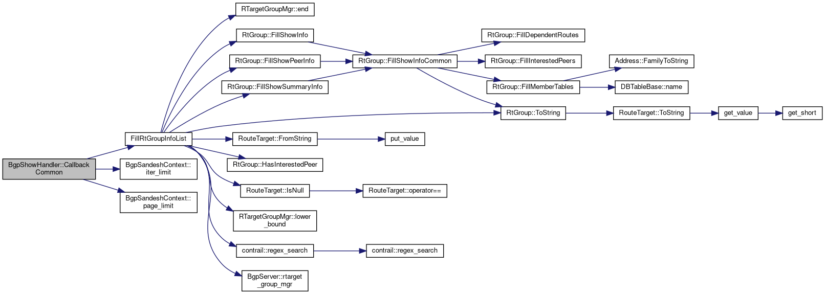
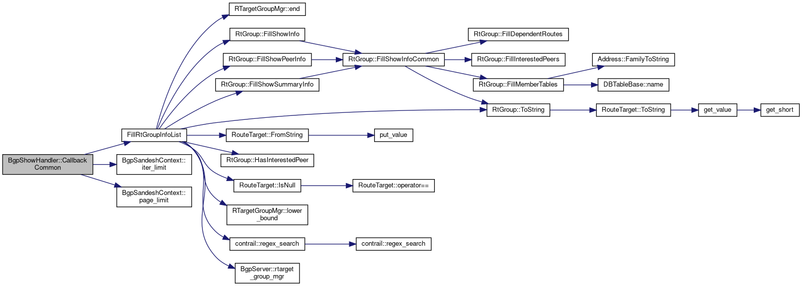
| bool BgpShowHandler< ShowRtGroupReq, ShowRtGroupReqIterate, ShowRtGroupResp, ShowRtGroupInfo >::CallbackCommon | ( | const BgpSandeshContext * | bsc, |
| Data * | data | ||
| ) |
| bool BgpShowHandler< ShowRtGroupSummaryReq, ShowRtGroupSummaryReqIterate, ShowRtGroupSummaryResp, ShowRtGroupInfo >::CallbackCommon | ( | const BgpSandeshContext * | bsc, |
| Data * | data | ||
| ) |
| bool BgpShowHandler< ShowRtGroupPeerReq, ShowRtGroupPeerReqIterate, ShowRtGroupPeerResp, ShowRtGroupInfo >::CallbackCommon | ( | const BgpSandeshContext * | bsc, |
| Data * | data | ||
| ) |
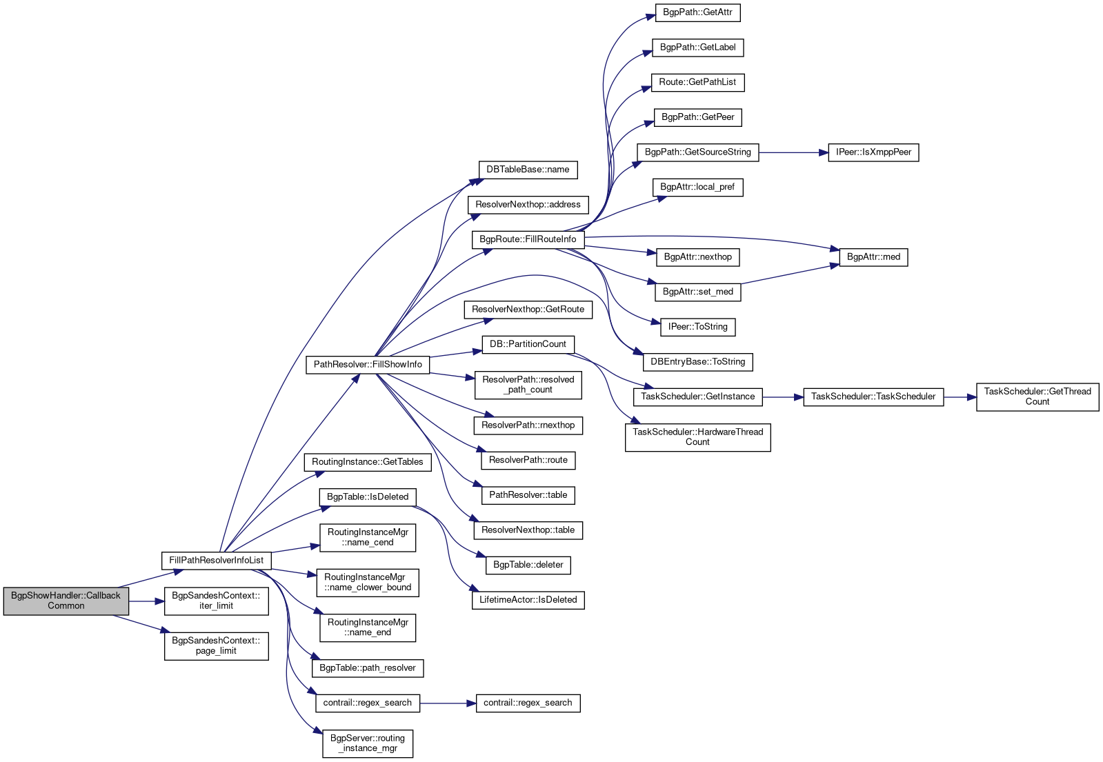
| bool BgpShowHandler< ShowPathResolverReq, ShowPathResolverReqIterate, ShowPathResolverResp, ShowPathResolver >::CallbackCommon | ( | const BgpSandeshContext * | bsc, |
| Data * | data | ||
| ) |
| bool BgpShowHandler< ShowPathResolverSummaryReq, ShowPathResolverSummaryReqIterate, ShowPathResolverSummaryResp, ShowPathResolver >::CallbackCommon | ( | const BgpSandeshContext * | bsc, |
| Data * | data | ||
| ) |
| bool BgpShowHandler< ShowRouteAggregateReq, ShowRouteAggregateReqIterate, ShowRouteAggregateResp, AggregateRouteEntriesInfo >::CallbackCommon | ( | const BgpSandeshContext * | bsc, |
| Data * | data | ||
| ) |
| bool BgpShowHandler< ShowRouteAggregateSummaryReq, ShowRouteAggregateSummaryReqIterate, ShowRouteAggregateSummaryResp, AggregateRouteEntriesInfo >::CallbackCommon | ( | const BgpSandeshContext * | bsc, |
| Data * | data | ||
| ) |
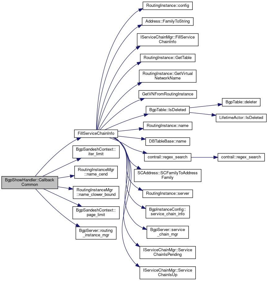
| bool BgpShowHandler< ShowServiceChainReq, ShowServiceChainReqIterate, ShowServiceChainResp, ShowServicechainInfo >::CallbackCommon | ( | const BgpSandeshContext * | bsc, |
| Data * | data | ||
| ) |
| bool BgpShowHandler< ShowStaticRouteReq, ShowStaticRouteReqIterate, ShowStaticRouteResp, StaticRouteEntriesInfo >::CallbackCommon | ( | const BgpSandeshContext * | bsc, |
| Data * | data | ||
| ) |
| bool BgpShowHandler< ShowRoutingPolicyReq, ShowRoutingPolicyReqIterate, ShowRoutingPolicyResp, ShowRoutingPolicyInfo >::CallbackCommon | ( | const BgpSandeshContext * | bsc, |
| Data * | data | ||
| ) |
|
static |
Definition at line 195 of file bgp_show_handler.h.
|
static |
Definition at line 91 of file bgp_show_handler.h.
|
static |
Definition at line 77 of file bgp_show_handler.h.
| void BgpShowHandler< ShowBgpGlobalSystemConfigReq, ShowBgpGlobalSystemConfigReqIterate, ShowBgpGlobalSystemConfigResp, ShowBgpGlobalSystemConfig >::ConvertReqToData | ( | const ShowBgpGlobalSystemConfigReq * | req, |
| Data * | data | ||
| ) |
Definition at line 535 of file bgp_show_config.cc.
|
inlinestatic |
Definition at line 53 of file bgp_show_handler.h.
| void BgpShowHandler< BgpNeighborReq, BgpNeighborReqIterate, BgpNeighborListResp, BgpNeighborResp >::FillShowList | ( | BgpNeighborListResp * | resp, |
| const vector< BgpNeighborResp > & | show_list | ||
| ) |
Definition at line 79 of file bgp_show_neighbor.cc.
|
static |
Definition at line 131 of file bgp_show_handler.h.
| void BgpShowHandler< ShowBgpGlobalSystemConfigReq, ShowBgpGlobalSystemConfigReqIterate, ShowBgpGlobalSystemConfigResp, ShowBgpGlobalSystemConfig >::FillShowList | ( | ShowBgpGlobalSystemConfigResp * | resp, |
| const vector< ShowBgpGlobalSystemConfig > & | show_list | ||
| ) |
Definition at line 567 of file bgp_show_config.cc.
| void BgpShowHandler< ShowBgpInstanceConfigReq, ShowBgpInstanceConfigReqIterate, ShowBgpInstanceConfigResp, ShowBgpInstanceConfig >::FillShowList | ( | ShowBgpInstanceConfigResp * | resp, |
| const vector< ShowBgpInstanceConfig > & | show_list | ||
| ) |
Definition at line 157 of file bgp_show_config.cc.
| void BgpShowHandler< ShowBgpNeighborConfigReq, ShowBgpNeighborConfigReqIterate, ShowBgpNeighborConfigResp, ShowBgpNeighborConfig >::FillShowList | ( | ShowBgpNeighborConfigResp * | resp, |
| const vector< ShowBgpNeighborConfig > & | show_list | ||
| ) |
Definition at line 438 of file bgp_show_config.cc.
| void BgpShowHandler< ShowBgpNeighborSummaryReq, ShowBgpNeighborSummaryReqIterate, ShowBgpNeighborSummaryResp, BgpNeighborResp >::FillShowList | ( | ShowBgpNeighborSummaryResp * | resp, |
| const vector< BgpNeighborResp > & | show_list | ||
| ) |
Definition at line 119 of file bgp_show_neighbor.cc.
| void BgpShowHandler< ShowBgpPeeringConfigReq, ShowBgpPeeringConfigReqIterate, ShowBgpPeeringConfigResp, ShowBgpPeeringConfig >::FillShowList | ( | ShowBgpPeeringConfigResp * | resp, |
| const vector< ShowBgpPeeringConfig > & | show_list | ||
| ) |
Definition at line 107 of file bgp_show_ifmap_peering_config.cc.
| void BgpShowHandler< ShowBgpRoutingPolicyConfigReq, ShowBgpRoutingPolicyConfigReqIterate, ShowBgpRoutingPolicyConfigResp, ShowBgpRoutingPolicyConfig >::FillShowList | ( | ShowBgpRoutingPolicyConfigResp * | resp, |
| const vector< ShowBgpRoutingPolicyConfig > & | show_list | ||
| ) |
Definition at line 274 of file bgp_show_config.cc.
| void BgpShowHandler< ShowEvpnTableReq, ShowEvpnTableReqIterate, ShowEvpnTableResp, ShowEvpnTable >::FillShowList | ( | ShowEvpnTableResp * | resp, |
| const vector< ShowEvpnTable > & | show_list | ||
| ) |
Definition at line 113 of file bgp_show_evpn_table.cc.
| void BgpShowHandler< ShowEvpnTableSummaryReq, ShowEvpnTableSummaryReqIterate, ShowEvpnTableSummaryResp, ShowEvpnTable >::FillShowList | ( | ShowEvpnTableSummaryResp * | resp, |
| const vector< ShowEvpnTable > & | show_list | ||
| ) |
Definition at line 141 of file bgp_show_evpn_table.cc.
| void BgpShowHandler< ShowMulticastManagerReq, ShowMulticastManagerReqIterate, ShowMulticastManagerResp, ShowMulticastManager >::FillShowList | ( | ShowMulticastManagerResp * | resp, |
| const vector< ShowMulticastManager > & | show_list | ||
| ) |
Definition at line 92 of file bgp_show_multicast_manager.cc.
| void BgpShowHandler< ShowMvpnManagerReq, ShowMvpnManagerReqIterate, ShowMvpnManagerResp, ShowMvpnManager >::FillShowList | ( | ShowMvpnManagerResp * | resp, |
| const vector< ShowMvpnManager > & | show_list | ||
| ) |
Definition at line 86 of file bgp_show_mvpn_manager.cc.
| void BgpShowHandler< ShowMvpnProjectManagerReq, ShowMvpnProjectManagerReqIterate, ShowMvpnProjectManagerResp, ShowMvpnProjectManager >::FillShowList | ( | ShowMvpnProjectManagerResp * | resp, |
| const vector< ShowMvpnProjectManager > & | show_list | ||
| ) |
Definition at line 95 of file bgp_show_mvpn_project_manager.cc.
| void BgpShowHandler< ShowPathResolverReq, ShowPathResolverReqIterate, ShowPathResolverResp, ShowPathResolver >::FillShowList | ( | ShowPathResolverResp * | resp, |
| const vector< ShowPathResolver > & | show_list | ||
| ) |
Definition at line 97 of file show_path_resolver.cc.
| void BgpShowHandler< ShowPathResolverSummaryReq, ShowPathResolverSummaryReqIterate, ShowPathResolverSummaryResp, ShowPathResolver >::FillShowList | ( | ShowPathResolverSummaryResp * | resp, |
| const vector< ShowPathResolver > & | show_list | ||
| ) |
Definition at line 127 of file show_path_resolver.cc.
| void BgpShowHandler< ShowRibOutStatisticsReq, ShowRibOutStatisticsReqIterate, ShowRibOutStatisticsResp, ShowRibOutStatistics >::FillShowList | ( | ShowRibOutStatisticsResp * | resp, |
| const vector< ShowRibOutStatistics > & | show_list | ||
| ) |
Definition at line 70 of file bgp_show_ribout_statistics.cc.
| void BgpShowHandler< ShowRouteAggregateReq, ShowRouteAggregateReqIterate, ShowRouteAggregateResp, AggregateRouteEntriesInfo >::FillShowList | ( | ShowRouteAggregateResp * | resp, |
| const vector< AggregateRouteEntriesInfo > & | show_list | ||
| ) |
Definition at line 98 of file show_route_aggregate.cc.
| void BgpShowHandler< ShowRouteAggregateSummaryReq, ShowRouteAggregateSummaryReqIterate, ShowRouteAggregateSummaryResp, AggregateRouteEntriesInfo >::FillShowList | ( | ShowRouteAggregateSummaryResp * | resp, |
| const vector< AggregateRouteEntriesInfo > & | show_list | ||
| ) |
Definition at line 129 of file show_route_aggregate.cc.
| void BgpShowHandler< ShowRouteSummaryReq, ShowRouteSummaryReqIterate, ShowRouteSummaryResp, ShowRouteTableSummary >::FillShowList | ( | ShowRouteSummaryResp * | resp, |
| const vector< ShowRouteTableSummary > & | show_list | ||
| ) |
Definition at line 102 of file bgp_show_route_summary.cc.
| void BgpShowHandler< ShowRoutingInstanceReq, ShowRoutingInstanceReqIterate, ShowRoutingInstanceResp, ShowRoutingInstance >::FillShowList | ( | ShowRoutingInstanceResp * | resp, |
| const vector< ShowRoutingInstance > & | show_list | ||
| ) |
Definition at line 175 of file bgp_show_routing_instance.cc.
| void BgpShowHandler< ShowRoutingInstanceSummaryReq, ShowRoutingInstanceSummaryReqIterate, ShowRoutingInstanceSummaryResp, ShowRoutingInstance >::FillShowList | ( | ShowRoutingInstanceSummaryResp * | resp, |
| const vector< ShowRoutingInstance > & | show_list | ||
| ) |
Definition at line 206 of file bgp_show_routing_instance.cc.
| void BgpShowHandler< ShowRoutingPolicyReq, ShowRoutingPolicyReqIterate, ShowRoutingPolicyResp, ShowRoutingPolicyInfo >::FillShowList | ( | ShowRoutingPolicyResp * | resp, |
| const vector< ShowRoutingPolicyInfo > & | show_list | ||
| ) |
Definition at line 102 of file show_routing_policy.cc.
| void BgpShowHandler< ShowRtGroupPeerReq, ShowRtGroupPeerReqIterate, ShowRtGroupPeerResp, ShowRtGroupInfo >::FillShowList | ( | ShowRtGroupPeerResp * | resp, |
| const vector< ShowRtGroupInfo > & | show_list | ||
| ) |
Definition at line 158 of file bgp_show_rtarget_group.cc.
| void BgpShowHandler< ShowRtGroupReq, ShowRtGroupReqIterate, ShowRtGroupResp, ShowRtGroupInfo >::FillShowList | ( | ShowRtGroupResp * | resp, |
| const vector< ShowRtGroupInfo > & | show_list | ||
| ) |
Definition at line 100 of file bgp_show_rtarget_group.cc.
| void BgpShowHandler< ShowRtGroupSummaryReq, ShowRtGroupSummaryReqIterate, ShowRtGroupSummaryResp, ShowRtGroupInfo >::FillShowList | ( | ShowRtGroupSummaryResp * | resp, |
| const vector< ShowRtGroupInfo > & | show_list | ||
| ) |
Definition at line 129 of file bgp_show_rtarget_group.cc.
| void BgpShowHandler< ShowServiceChainReq, ShowServiceChainReqIterate, ShowServiceChainResp, ShowServicechainInfo >::FillShowList | ( | ShowServiceChainResp * | resp, |
| const vector< ShowServicechainInfo > & | show_list | ||
| ) |
Definition at line 127 of file show_service_chaining.cc.
| void BgpShowHandler< ShowStaticRouteReq, ShowStaticRouteReqIterate, ShowStaticRouteResp, StaticRouteEntriesInfo >::FillShowList | ( | ShowStaticRouteResp * | resp, |
| const vector< StaticRouteEntriesInfo > & | show_list | ||
| ) |
Definition at line 84 of file show_static_route.cc.
|
static |
Definition at line 118 of file bgp_show_handler.h.
|
static |
Definition at line 40 of file bgp_show_handler.h.
|
static |
Definition at line 39 of file bgp_show_handler.h.