OpenSDN source code
VmInterface::LearntMacIp Struct Reference

#include <vm_interface.h>

Inheritance diagram for VmInterface::LearntMacIp:
Collaboration diagram for VmInterface::LearntMacIp:

Public Member Functions

 LearntMacIp ()
 
 LearntMacIp (const LearntMacIp &rhs)
 
 LearntMacIp (const IpAddress &ip, const MacAddress &mac)
 
 ~LearntMacIp ()
 
bool operator== (const LearntMacIp &rhs) const
 
bool operator() (const LearntMacIp &lhs, const LearntMacIp &rhs) const
 
LearntMacIp operator= (const LearntMacIp &rhs) const
 
bool IsLess (const LearntMacIp *rhs) const
 
void Update (const Agent *agent, VmInterface *vmi, const VmInterface::InstanceIpList *list) const
 
VmInterfaceState::Op GetOpL3 (const Agent *agent, const VmInterface *vmi) const
 
bool AddL3 (const Agent *agent, VmInterface *vmi) const
 
bool DeleteL3 (const Agent *agent, VmInterface *vmi) const
 
VmInterfaceState::Op GetOpL2 (const Agent *agent, const VmInterface *vmi) const
 
bool AddL2 (const Agent *agent, VmInterface *vmi) const
 
bool DeleteL2 (const Agent *agent, VmInterface *vmi) const
 
void Copy (const Agent *agent, const VmInterface *vmi) const
 
- Public Member Functions inherited from VmInterface::ListEntry
 ListEntry ()
 
 ListEntry (bool del_pending)
 
virtual ~ListEntry ()
 
bool del_pending () const
 
void set_del_pending (bool val) const
 
VmInterfaceState::Op GetOp (VmInterfaceState::Op op) const
 
- Public Member Functions inherited from VmInterfaceState
 VmInterfaceState ()
 
 VmInterfaceState (bool l2_installed, bool l3_installed)
 
virtual ~VmInterfaceState ()
 
bool Installed () const
 
virtual bool Update (const Agent *agent, VmInterface *vmi, Op l2_force_op, Op l3_force_op) const
 

Public Attributes

const IpAddress ip_
 
const MacAddress mac_
 
const VrfEntryvrf_
 
uint32_t ethernet_tag_
 
NextHopRef l2_nh_policy_
 
NextHopRef l2_nh_no_policy_
 
uint32_t l2_label_
 
NextHopRef l3_nh_policy_
 
NextHopRef l3_nh_no_policy_
 
uint32_t l3_label_
 
- Public Attributes inherited from VmInterface::ListEntry
bool del_pending_
 
- Public Attributes inherited from VmInterfaceState
bool l2_installed_
 
bool l3_installed_
 

Additional Inherited Members

- Public Types inherited from VmInterfaceState
enum  Op { INVALID , ADD , DEL_ADD , DEL }
 
- Static Public Member Functions inherited from VmInterfaceState
static Op RecomputeOp (Op old_op, Op new_op)
 

Detailed Description

Definition at line 954 of file vm_interface.h.

Constructor & Destructor Documentation

◆ LearntMacIp() [1/3]

VmInterface::LearntMacIp::LearntMacIp ( )

Definition at line 1768 of file vm_interface.cc.

◆ LearntMacIp() [2/3]

VmInterface::LearntMacIp::LearntMacIp ( const LearntMacIp rhs)

Definition at line 1773 of file vm_interface.cc.

◆ LearntMacIp() [3/3]

VmInterface::LearntMacIp::LearntMacIp ( const IpAddress ip,
const MacAddress mac 
)

Definition at line 1780 of file vm_interface.cc.

◆ ~LearntMacIp()

VmInterface::LearntMacIp::~LearntMacIp ( )

Definition at line 1786 of file vm_interface.cc.

Member Function Documentation

◆ AddL2()

bool VmInterface::LearntMacIp::AddL2 ( const Agent agent,
VmInterface vmi 
) const
virtual

Reimplemented from VmInterfaceState.

Definition at line 1825 of file vm_interface.cc.

Here is the call graph for this function:

◆ AddL3()

bool VmInterface::LearntMacIp::AddL3 ( const Agent agent,
VmInterface vmi 
) const
virtual

Reimplemented from VmInterfaceState.

Definition at line 1900 of file vm_interface.cc.

Here is the call graph for this function:

◆ Copy()

void VmInterface::LearntMacIp::Copy ( const Agent agent,
const VmInterface vmi 
) const
virtual

Reimplemented from VmInterfaceState.

Definition at line 1964 of file vm_interface.cc.

Here is the call graph for this function:

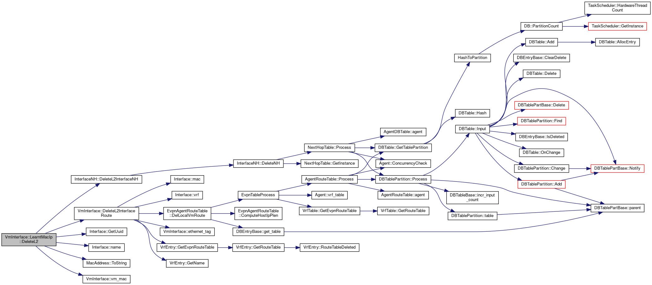
◆ DeleteL2()

bool VmInterface::LearntMacIp::DeleteL2 ( const Agent agent,
VmInterface vmi 
) const
virtual

Reimplemented from VmInterfaceState.

Definition at line 1865 of file vm_interface.cc.

Here is the call graph for this function:

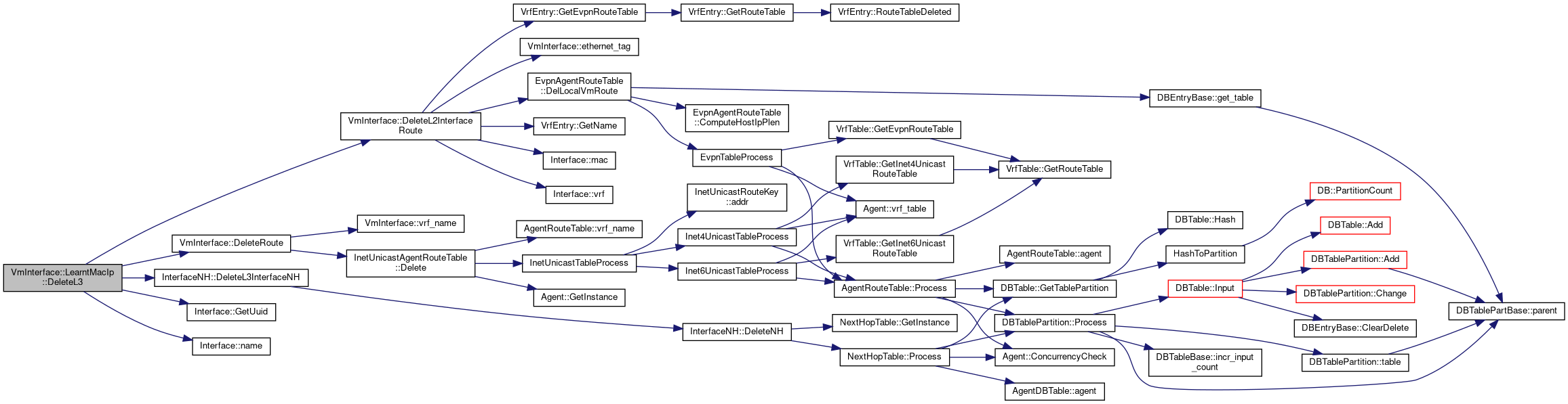
◆ DeleteL3()

bool VmInterface::LearntMacIp::DeleteL3 ( const Agent agent,
VmInterface vmi 
) const
virtual

Reimplemented from VmInterfaceState.

Definition at line 1945 of file vm_interface.cc.

Here is the call graph for this function:

◆ GetOpL2()

VmInterfaceState::Op VmInterface::LearntMacIp::GetOpL2 ( const Agent agent,
const VmInterface vmi 
) const
virtual

Reimplemented from VmInterfaceState.

Definition at line 1810 of file vm_interface.cc.

Here is the call graph for this function:

◆ GetOpL3()

VmInterfaceState::Op VmInterface::LearntMacIp::GetOpL3 ( const Agent agent,
const VmInterface vmi 
) const
virtual

Reimplemented from VmInterfaceState.

Definition at line 1885 of file vm_interface.cc.

Here is the call graph for this function:

◆ IsLess()

bool VmInterface::LearntMacIp::IsLess ( const LearntMacIp rhs) const

Definition at line 1806 of file vm_interface.cc.

◆ operator()()

bool VmInterface::LearntMacIp::operator() ( const LearntMacIp lhs,
const LearntMacIp rhs 
) const

Definition at line 1801 of file vm_interface.cc.

Here is the call graph for this function:

◆ operator=()

LearntMacIp VmInterface::LearntMacIp::operator= ( const LearntMacIp rhs) const
inline

Definition at line 962 of file vm_interface.h.

◆ operator==()

bool VmInterface::LearntMacIp::operator== ( const LearntMacIp rhs) const

◆ Update()

void VmInterface::LearntMacIp::Update ( const Agent agent,
VmInterface vmi,
const VmInterface::InstanceIpList list 
) const

Member Data Documentation

◆ ethernet_tag_

uint32_t VmInterface::LearntMacIp::ethernet_tag_
mutable

Definition at line 983 of file vm_interface.h.

◆ ip_

const IpAddress VmInterface::LearntMacIp::ip_

Definition at line 980 of file vm_interface.h.

◆ l2_label_

uint32_t VmInterface::LearntMacIp::l2_label_
mutable

Definition at line 986 of file vm_interface.h.

◆ l2_nh_no_policy_

NextHopRef VmInterface::LearntMacIp::l2_nh_no_policy_
mutable

Definition at line 985 of file vm_interface.h.

◆ l2_nh_policy_

NextHopRef VmInterface::LearntMacIp::l2_nh_policy_
mutable

Definition at line 984 of file vm_interface.h.

◆ l3_label_

uint32_t VmInterface::LearntMacIp::l3_label_
mutable

Definition at line 989 of file vm_interface.h.

◆ l3_nh_no_policy_

NextHopRef VmInterface::LearntMacIp::l3_nh_no_policy_
mutable

Definition at line 988 of file vm_interface.h.

◆ l3_nh_policy_

NextHopRef VmInterface::LearntMacIp::l3_nh_policy_
mutable

Definition at line 987 of file vm_interface.h.

◆ mac_

const MacAddress VmInterface::LearntMacIp::mac_

Definition at line 981 of file vm_interface.h.

◆ vrf_

const VrfEntry* VmInterface::LearntMacIp::vrf_
mutable

Definition at line 982 of file vm_interface.h.


The documentation for this struct was generated from the following files: