OpenSDN source code
VmiSubscribeEntry Class Reference

#include <port_subscribe_table.h>

Inheritance diagram for VmiSubscribeEntry:
Collaboration diagram for VmiSubscribeEntry:

Public Member Functions

 VmiSubscribeEntry (PortSubscribeEntry::Type type, const std::string &ifname, uint32_t version, const boost::uuids::uuid &vmi_uuid, const boost::uuids::uuid vm_uuid, const std::string &vm_name, const boost::uuids::uuid &vn_uuid, const boost::uuids::uuid &project_uuid, const Ip4Address &ip4_addr, const Ip6Address &ip6_addr, const std::string &mac_addr, uint16_t tx_vlan_id, uint16_t rx_vlan_id, uint8_t vhostuser_mode, uint8_t link_state)
 
 ~VmiSubscribeEntry ()
 
virtual bool MatchVn (const boost::uuids::uuid &u) const
 
virtual bool MatchVm (const boost::uuids::uuid &u) const
 
virtual void Update (const PortSubscribeEntry *rhs)
 
void OnAdd (Agent *agent, PortSubscribeTable *table) const
 
void OnDelete (Agent *agent, PortSubscribeTable *table) const
 
const boost::uuids::uuidvmi_uuid () const
 
const boost::uuids::uuidvm_uuid () const
 
const std::string & vm_name () const
 
const boost::uuids::uuidvn_uuid () const
 
const boost::uuids::uuidproject_uuid () const
 
const Ip4Addressip4_addr () const
 
const Ip6Addressip6_addr () const
 
const std::string & mac_addr () const
 
uint16_t tx_vlan_id () const
 
uint16_t rx_vlan_id () const
 
uint8_t vhostuser_mode () const
 
uint8_t link_state () const
 
void set_link_state (uint8_t value)
 
- Public Member Functions inherited from PortSubscribeEntry
 PortSubscribeEntry (Type type, const std::string &ifname, int32_t version)
 
virtual ~PortSubscribeEntry ()
 
Type type () const
 
const std::string & ifname () const
 
uint32_t version () const
 

Private Member Functions

 DISALLOW_COPY_AND_ASSIGN (VmiSubscribeEntry)
 

Private Attributes

boost::uuids::uuid vmi_uuid_
 
boost::uuids::uuid vm_uuid_
 
std::string vm_name_
 
boost::uuids::uuid vn_uuid_
 
boost::uuids::uuid project_uuid_
 
Ip4Address ip4_addr_
 
Ip6Address ip6_addr_
 
std::string mac_addr_
 
uint16_t tx_vlan_id_
 
uint16_t rx_vlan_id_
 
uint8_t vhostuser_mode_
 
uint8_t link_state_
 

Additional Inherited Members

- Public Types inherited from PortSubscribeEntry
enum  Type { VMPORT , NAMESPACE , REMOTE_PORT }
 
- Static Public Member Functions inherited from PortSubscribeEntry
static const char * TypeToString (Type type)
 
- Protected Member Functions inherited from PortSubscribeEntry
 DISALLOW_COPY_AND_ASSIGN (PortSubscribeEntry)
 
- Protected Attributes inherited from PortSubscribeEntry
Type type_
 
std::string ifname_
 
uint16_t version_
 

Detailed Description

Definition at line 68 of file port_subscribe_table.h.

Constructor & Destructor Documentation

◆ VmiSubscribeEntry()

VmiSubscribeEntry::VmiSubscribeEntry ( PortSubscribeEntry::Type  type,
const std::string &  ifname,
uint32_t  version,
const boost::uuids::uuid vmi_uuid,
const boost::uuids::uuid  vm_uuid,
const std::string &  vm_name,
const boost::uuids::uuid vn_uuid,
const boost::uuids::uuid project_uuid,
const Ip4Address ip4_addr,
const Ip6Address ip6_addr,
const std::string &  mac_addr,
uint16_t  tx_vlan_id,
uint16_t  rx_vlan_id,
uint8_t  vhostuser_mode,
uint8_t  link_state 
)

Definition at line 74 of file port_subscribe_table.cc.

◆ ~VmiSubscribeEntry()

VmiSubscribeEntry::~VmiSubscribeEntry ( )

Definition at line 94 of file port_subscribe_table.cc.

Member Function Documentation

◆ DISALLOW_COPY_AND_ASSIGN()

VmiSubscribeEntry::DISALLOW_COPY_AND_ASSIGN ( VmiSubscribeEntry  )
private

◆ ip4_addr()

const Ip4Address& VmiSubscribeEntry::ip4_addr ( ) const
inline

Definition at line 94 of file port_subscribe_table.h.

◆ ip6_addr()

const Ip6Address& VmiSubscribeEntry::ip6_addr ( ) const
inline

Definition at line 95 of file port_subscribe_table.h.

◆ link_state()

uint8_t VmiSubscribeEntry::link_state ( ) const
inline

Definition at line 100 of file port_subscribe_table.h.

◆ mac_addr()

const std::string& VmiSubscribeEntry::mac_addr ( ) const
inline

Definition at line 96 of file port_subscribe_table.h.

◆ MatchVm()

bool VmiSubscribeEntry::MatchVm ( const boost::uuids::uuid u) const
virtual

Implements PortSubscribeEntry.

Definition at line 155 of file port_subscribe_table.cc.

◆ MatchVn()

bool VmiSubscribeEntry::MatchVn ( const boost::uuids::uuid u) const
virtual

Implements PortSubscribeEntry.

Definition at line 151 of file port_subscribe_table.cc.

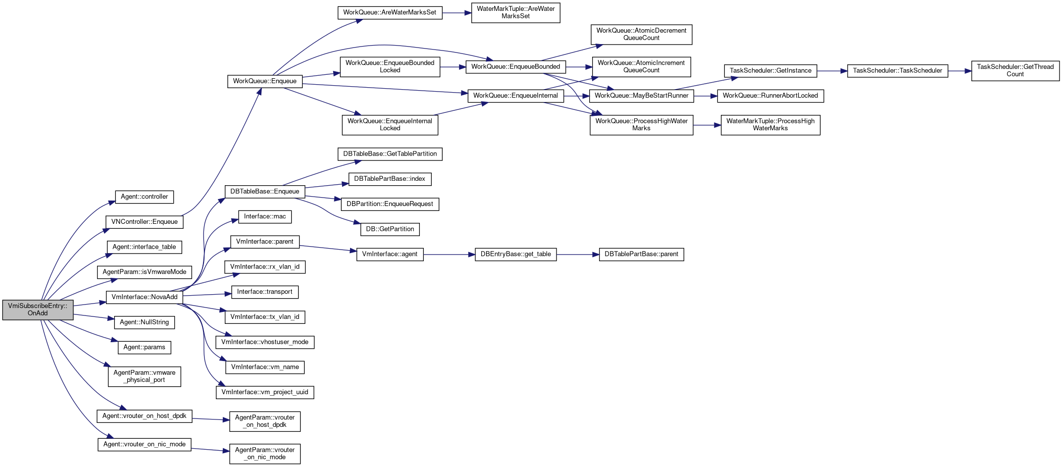
◆ OnAdd()

void VmiSubscribeEntry::OnAdd ( Agent agent,
PortSubscribeTable table 
) const
virtual

Implements PortSubscribeEntry.

Definition at line 101 of file port_subscribe_table.cc.

Here is the call graph for this function:

◆ OnDelete()

void VmiSubscribeEntry::OnDelete ( Agent agent,
PortSubscribeTable table 
) const
virtual

Implements PortSubscribeEntry.

Definition at line 139 of file port_subscribe_table.cc.

Here is the call graph for this function:

◆ project_uuid()

const boost::uuids::uuid& VmiSubscribeEntry::project_uuid ( ) const
inline

Definition at line 93 of file port_subscribe_table.h.

◆ rx_vlan_id()

uint16_t VmiSubscribeEntry::rx_vlan_id ( ) const
inline

Definition at line 98 of file port_subscribe_table.h.

◆ set_link_state()

void VmiSubscribeEntry::set_link_state ( uint8_t  value)
inline

Definition at line 101 of file port_subscribe_table.h.

◆ tx_vlan_id()

uint16_t VmiSubscribeEntry::tx_vlan_id ( ) const
inline

Definition at line 97 of file port_subscribe_table.h.

◆ Update()

void VmiSubscribeEntry::Update ( const PortSubscribeEntry rhs)
virtual

Reimplemented from PortSubscribeEntry.

Definition at line 97 of file port_subscribe_table.cc.

Here is the call graph for this function:

◆ vhostuser_mode()

uint8_t VmiSubscribeEntry::vhostuser_mode ( ) const
inline

Definition at line 99 of file port_subscribe_table.h.

◆ vm_name()

const std::string& VmiSubscribeEntry::vm_name ( ) const
inline

Definition at line 91 of file port_subscribe_table.h.

◆ vm_uuid()

const boost::uuids::uuid& VmiSubscribeEntry::vm_uuid ( ) const
inlinevirtual

Implements PortSubscribeEntry.

Definition at line 90 of file port_subscribe_table.h.

◆ vmi_uuid()

const boost::uuids::uuid& VmiSubscribeEntry::vmi_uuid ( ) const
inline

Definition at line 89 of file port_subscribe_table.h.

◆ vn_uuid()

const boost::uuids::uuid& VmiSubscribeEntry::vn_uuid ( ) const
inlinevirtual

Implements PortSubscribeEntry.

Definition at line 92 of file port_subscribe_table.h.

Member Data Documentation

◆ ip4_addr_

Ip4Address VmiSubscribeEntry::ip4_addr_
private

Definition at line 108 of file port_subscribe_table.h.

◆ ip6_addr_

Ip6Address VmiSubscribeEntry::ip6_addr_
private

Definition at line 109 of file port_subscribe_table.h.

◆ link_state_

uint8_t VmiSubscribeEntry::link_state_
private

Definition at line 114 of file port_subscribe_table.h.

◆ mac_addr_

std::string VmiSubscribeEntry::mac_addr_
private

Definition at line 110 of file port_subscribe_table.h.

◆ project_uuid_

boost::uuids::uuid VmiSubscribeEntry::project_uuid_
private

Definition at line 107 of file port_subscribe_table.h.

◆ rx_vlan_id_

uint16_t VmiSubscribeEntry::rx_vlan_id_
private

Definition at line 112 of file port_subscribe_table.h.

◆ tx_vlan_id_

uint16_t VmiSubscribeEntry::tx_vlan_id_
private

Definition at line 111 of file port_subscribe_table.h.

◆ vhostuser_mode_

uint8_t VmiSubscribeEntry::vhostuser_mode_
private

Definition at line 113 of file port_subscribe_table.h.

◆ vm_name_

std::string VmiSubscribeEntry::vm_name_
private

Definition at line 105 of file port_subscribe_table.h.

◆ vm_uuid_

boost::uuids::uuid VmiSubscribeEntry::vm_uuid_
private

Definition at line 104 of file port_subscribe_table.h.

◆ vmi_uuid_

boost::uuids::uuid VmiSubscribeEntry::vmi_uuid_
private

Definition at line 103 of file port_subscribe_table.h.

◆ vn_uuid_

boost::uuids::uuid VmiSubscribeEntry::vn_uuid_
private

Definition at line 106 of file port_subscribe_table.h.


The documentation for this class was generated from the following files: